Hydra is a lightweight vocabulary to create hypermedia-driven Web APIs. By specifying a number of concepts commonly used in Web APIs it enables the creation of generic API clients.
This entire document is a work in progress and several sections are incomplete, missing, or outdated. All open issues and decisions are documented in our issue tracker. If you have questions, please don't hesitate to join the Hydra W3C Community Group and post to the mailing list.
This specification was published by the Hydra W3C Community Group. It is not a W3C Standard nor is it on the W3C Standards Track. Please note that under the W3C Community Contributor License Agreement (CLA) there is a limited opt-out and other conditions apply. Learn more about W3C Community and Business Groups.
To participate in the development of this specification, please join the Hydra W3C Community Group. If you have questions, want to suggest a feature, or raise an issue, please send a mail to the public-hydra@w3.org mailing list.
Coping with the ever-increasing amount of data becomes increasingly challenging. To alleviate the information overload put on people, systems are progressively being connected directly to each other. They exchange, analyze, and manipulate humongous amounts of data without any human interaction. Most current solutions, however, do not exploit the whole potential of the architecture of the World Wide Web and completely ignore the possibilities offered by Linked Data technologies.
The combination of the REST architectural style and the Linked Data principles offer opportunities to advance the Web of machines in a similar way that hypertext did for the human Web. Most building blocks exist already and are in place but they are rarely used together. Hydra tries to fill that gap. It allows data to be enriched with machine-readable affordances which enable interaction. This not only addresses the problem that Linked Data is still mostly read-only, but it also paves the way for a completely new breed of interoperable Web APIs. The fact that it enables the creation of composable contracts means that interaction models of Web APIs can be reused at an unprecedented granularity.
This specification describes the conformance criteria for Hydra API documentations and Hydra clients. These criteria are relevant to authors, authoring tool implementers, and client implementers. All authoring guidelines, diagrams, examples, and notes in this specification are non-normative, as are all sections explicitly marked as non-normative. Everything else in this specification is normative.
Conformance for Hydra clients should probably not be specified in this document.
Add normative statements
The key words MUST, MUST NOT, REQUIRED, SHALL, SHALL NOT, SHOULD, SHOULD NOT, RECOMMENDED, NOT RECOMMENDED, MAY, and OPTIONAL in this specification have the meaning defined in [[!RFC2119]].
The basic idea behind Hydra is to provide a vocabulary which enables a server to advertise valid state transitions to a client. A client can then use this information to construct HTTP requests which modify the server’s state so that a certain desired goal is achieved. Since all the information about the valid state transitions is exchanged in a machine-processable way at runtime instead of being hardcoded into the client at design time, clients can be decoupled from the server and adapt to changes more easily.
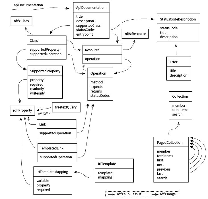
The namespace of the Hydra core vocabulary is
http://www.w3.org/ns/hydra/core#, and the suggested prefix
is hydra. The figure below illustrates the vocabulary (the
figure’s goal is to show how Hydra is used rather than its precise
definition).
Is this illustration clear enough or is it confusing? Feedback would be much appreciated.

The Hydra core vocabulary
Add ranges for Operation "members"
An alphabetical index of the classes and properties of Hydra is given below. All the terms are hyperlinked to their detailed description for quick reference.
The used prefixes should be documented somewhere.
Throughout this section, a simple Web API featuring an issue tracker will be used to illustrate how Hydra can be used. The Web API enables its users to file new issues, modify or delete existing ones, and to comment them. For the sake of simplicity, orthogonal aspects such as authentication or authorization are not covered.
The exemplary Web API has to expose representations of issues and comments. To enable interaction with those resources, a client has to know which operations the server supports. In human-facing websites such affordances are typically exposed by links and forms and described in natural language. Unfortunately, machines can not interpret such information easily. The solution that presents itself is to reduce the language to a small number of unambiguous concepts which are easily recognizable by a machine client. Hydra formalizes such concepts.
The simplest and most important affordance on the Web are hyperlinks. Without them, it would be impossible to browse the Web. Users typically select the link based on the text it is labeled with. To give machines a similar understanding, links can be annotated with a link relation type—a registered token or a URI identifying the semantics of the link. The following example shows how such a typed link is used in HTML to reference a stylesheet.
In Linked Data, the link relation type corresponds to the property itself. An example in JSON-LD would thus look as follows.
Generally, a client decides whether to follow a link or not based on
the link relation (or property in the case of
Linked Data) which defines its semantics. There are however also
clients such as Web crawlers which simply follow every link
intended to be dereferenced. In HTML this usually means that all
links in anchor elements (the <a> tag) are
followed but most references in link elements (the
<link> tag), such as used in the example above,
are ignored. Since in RDF serializations no such distinction exists,
the best a client can do is to blindly try to dereference all URIs.
It would thus be beneficial to describe in a machine-readable manner
if a property represents a link intended to be
dereferenced or solely an identifier. Hydra's
Link class does just that. It can be used to define properties
that represent dereferenceable links. In the exemplary Web API used
throughout this section, it can be used to define a property
linking issues to their comments:
In the example above, a property identified with the URL
http://api.example.com/vocab#comments is defined to be
of the type Link. This is enough information for a client
understanding Hydra to know that the value of the
comments property in the following example is intended
to be dereferenced.
It is recommended to dereference resources that are within an API's domain. This may prevent possible issues with cross-site scripting or obtaining resources which might have no meaning to the client or such that the client would be unable to interpret. Still, there is no formal prohibition of dereferencing resources linked with well-known properties, e.g. rdf:seeAlso.
In the example above, the value of the comments
property is a JSON object with an @id member. This is
JSON-LD's convention to distinguish between strings and IRIs. By
using JSON-LD's type-coercion feature, the representation can be
made even more idiomatic:
While links are enough to build read-only Web APIs, more powerful affordances are required to build read-write Web APIs. Thus, Hydra introduces the notion of operations. Simply speaking, an Operation represents the information necessary for a client to construct valid HTTP requests in order to manipulate the server's resource state. As such, the only required property of an Operation is its HTTP method. Optionally, it is also possible to describe what information the server expects or returns, including additional information about HTTP status codes that might be returned. This helps a developer to understand what to expect when invoking an operation. This information has, however, not to be considered as being complete; it is merely a hint. Developers should, e.g., expect that other HTTP status codes might be returned and program their clients accordingly.
The following example illustrates how representations can be augmented with information that enables clients to interact with them.
The example above references Hydra's context to map properties such
as operation and method and values like
Operation to URLs that unambiguously
identify these concepts. It would be similarly valid JSON-LD if
these mappings would be directly embedded into the representation
or if the full URLs would be used instead. Typically, however, the
context is the same for a lot of representations in a Web API and
it thus makes sense to reduce the response size by leveraging a
remote context that can easily be cached by a client.
It is worth mentioning that due to the fact that Hydra is built on RDF, which is a graph, it may happen that a related resource (an object of the relation) may not be fully described in the resource's payload. In several circumstances (i.e. payload terms defined in API documentation sa described in Documenting a Web API or IriTemplate expected as a related resource as described in Templated Links) client may discover no additional statements describing it. These rules should be considered by the client in following scenarios:
Example of each of the situations are as follows:
where
Keep in mind that any resource described by any hypermedia control may fail at runtime due to various reasons. Operation details such as returns or possibleStatus may also vary at runtime, which means client SHOULD always verify received payloads at runtime.
In Web APIs, most representations are typically very similar. Furthermore, resources often support the same operations. It thus makes sense, to collect this information in a central documentation. Traditionally, this has been done in natural language which forces developers to hardcode that knowledge into their clients. Hydra addresses this issue by making the documentation completely machine-processable. The fact that all definitions can be identified by URLs enables reuse at unprecedented granularity.
Hydra's ApiDocumentation class builds the foundation for the description of a Web API. As shown in the following example, Hydra describes a API by giving it a title, a short description, and documenting its main entry point. Furthermore, the classes known to be supported by the Web API and additional information about status codes that might be returned can be documented. This information may be used to automatically generate documentations in natural language.
In Linked Data, properties are, just as everything else, identified by IRIs and thus have global scope which implies that they have independent semantics. In contrast, properties in data models as used in common programming languages are class-dependent. Their semantics depend on the class they belong to. In data models classes are typically described by the properties they expose whereas in Linked Data properties define to which classes they belong. If no class is specified, it is assumed that a property may apply to every class.
These differences have interesting consequences. For example, the commonly asked question of which properties can be applied to an instance of a specific class can typically not be answered for Linked Data. Strictly speaking, any property which is not explicitly forbidden could be applied. This stems from the fact that Linked Data works under an open-world assumption whereas data models used by programmers typically work under a closed-world assumption. The difference is that when a closed world is assumed, everything that is not known to be true is false or vice-versa. With an open-world assumption the failure to derive a fact does not automatically imply the opposite; it embraces the fact that the knowledge is incomplete.
Mention that Hydra classes are dereferenceable resources.
Since Hydra uses classes to describe the information expected or returned by an operation, it also defines a concept to describe the properties known to be supported by a class. The following example illustrates this feature. Instead of referencing properties directly, supportedProperty references an intermediate data structure, namely instances of the SupportedProperty class. This makes it possible to define whether a specific property is required or whether it is read-only or write-only depending on the class it is associated with.
All instances of a specific class typically support the same operations. Hydra therefore features a supportedOperation property which defines the operations supported by all instances of a class.
The same feature can be used to describe the operations supported by values of a Link property. This is often helpful when certain operations depend on the permissions of the current user. It makes it, e.g., possible to show a "delete" link only if the current user has the permission to delete the resource. Otherwise, the link would simply be hidden in the representation.
Example shown below describes the operation's expected and returned value as a dereferencable resource (an RDF resource of a given class), but the vocabulary is not limited to only those originating from RDF and is enabled to other types of resources. Please note that in case of multiple either returned or expected types provided, client SHOULD assume the set includes any of the types, but not limited to those types and client SHOULD interpret received payload at runtime for possible discrepancies.
In addition to expected/returned resources, it is also possible to express similar features for headers with returnsHeader and expectsHeader predicates which provides a simple set of header names. Client SHOULD apply respective header semantics when creating or receiving a request natural for the protocol in use.
The example above enable an HTTP client to prepare a proper cross-site pre-flight request so the server exposes enlisted headers for the client. The client is also aware of the user authentication requirement necessary for the operation invocation.
For more complex scenarios it is also possible to expand selected header specification with both name and possible values, i.e. when defining expected Content-Type values of resources that can be uploaded. In case multiple possible values are provided, client SHOULD assume that the set includes any of the values, but not limited to those values. In order to change that default behavior it is possible to use closedSet predicate on the header specification indicating that the set of provided values is, well, closed and no other values are available. In both case the client SHOULD interpret received payload at runtime for possible discrepancies.
To wrap up everything altogether, it is also possible to attach atomic operations supported by, well, supported property itself. This might come in handy for scenarios, when resource can be partially modified. It can be achieved with two approaches, both having advantages and disadvantages.
First approach would involve adding a supportedOperation to the intermediate structure of SupportedProperty. This way prevents from leaking API specific features from the API itself to i.e. externally defined properties. Data aggregators won't assume that each instance with a given property could have such an operation.
Another approach would require the API to elevate a specific property to Link, which can accept a supportedOperation. This is more intuitive in APIs operating with internally used vocabularies where assumption that every instance with that very specific property has the operation attached available.
Direct usage of supportedOperation on rdf:Property without elevating it to the Link SHOULD NOT be implemented as clients may not discover such a construct correctly.
These are the simple example scenarios and possible usages are not limited to those described above.
Due to the fact an ApiDocumentation as all other resources may fail at runtime, it is important to take countermeasures. A simple strategy to try to recover from such a situation would be to reload the ApiDocumentation and redo all pre-computations that were based on the ApiDocumentation (or at least those that lead to the current failure). Another, simpler approach would require an application to show an error message with option to return to a previous or home screen.
Describe the various properties of an operation.
Hydra also allows enriching both ApiDocumentation and hypermedia controls with human-readable descriptions by applying title and description (as shown in the examples above). The former states a name of such a decorated element that could be displayed as a label. The latter provides its description to be presented i.e. as a hint.
Aforementioned title and description SHOULD take precedence over standard rdfs:label and rdfs:comment.
There is one more feature related to how Linked Data works. Consider the example below written in turtle syntax:
and how it could be transformed with JSON-LD framing process:
As you can see, additional details about ex:SomeType went missing, while this shouldn't happen. The fact that the IRI mentioned is an rdfs:Class may be meaningful for a correct interpretation of the received payload and this is a sole reason of why a Client SHOULD NOT disregard other parts of the payload that are not directly related to the API documentation or other hypermedia controls.
The first step when trying to access a Web API is to find an entry
point. Typically, this is done by looking for documentation on the
API publisher's homepage. Hydra enables the API's main entry point
to be discovered automatically if the API publisher marks his
responses with a special HTTP Link Header as defined in [[RFC5988]].
A Hydra client would look for a Link Header with a relation type
http://www.w3.org/ns/hydra/core#apiDocumentation (this is
the IRI identifying the hydra:apiDocumentation property).
In the following example, a Hydra client simply accesses the
homepage of an API publisher (http://www.example.com)
to find the entry point of its API. A client may use an HTTP GET or
HEAD request. The difference between the two is that the former may
return a message-body in the response whereas the latter will not;
otherwise they are identical.
The response in the example above contains an HTTP Link Header
pointing to http://api.example.com/doc/.
Retrieving that resource, the client would obtain a
Hydra API documentation defining the API's main entry
point:
Please note that in most cases the entry point will already be known to the client. Thus, the discovery of the API documentation using HTTP Link Headers is typically not necessary as the concepts used in responses from the API will dereference to their documentation.
In another scenario the ApiDocumentation would be discovered from a bookmarked resource's representation. Api implementation SHOULD emit the HTTP Link header on every Api response, making the ApiDocumentation (and entry points it defines) discoverable all the time.
It is common to provide a separate API address after a breaking changes update. This prevents current clients not to get broken as these may not support these changes.
With hypermedia provided in each response payload, it may be unnecessary to provide such an alternative API. This is due to fact the client follows what the server provides and with proper margin for errors implemented within that client, even breaking changes can be published on the fly.
Still, Hydra does neither have any special support for API versions, nor prevents them. It's fully an implementers decision on if and how to provide the API features.
Describe Hydra's Resource class? Or should that better be described somewhere in the beginning?
In many situations, it makes sense to expose resources that reference a set of somehow related resources. Results of a search query or entries of an address book are just two examples. To simplify such use cases, Hydra defines the two classes hydra:Collection and hydra:PartialCollectionView.
A hydra:Collection can be used to reference a set of resources as follows:
As shown in the example above, member items can either consist of solely a link or also include some properties. In some cases embedding member properties directly in the collection is beneficial as it may reduce the number of HTTP requests necessary to get enough information to process the result.
Since collections may become very large, Web APIs often chose to split a collection into multiple pages. In Hydra, that can be achieved with a hydra:PartialCollectionView. It describes a specific view on the collection which represents only a subset of the collection's members. A PartialCollectionView may contain links to the first, next, previous, and last PartialCollectionView which allows a client to find all members of a Collection.
Say that all these properties are optional? What about first and, perhaps more interestingly, last?
A memberAssertion is a way to declare additional, implicit statements about members of a collection. Statements which may otherwise be missing from the respective member resources inlined in a collection's representation.
In the above example, adding a memberAssertion node to the collection instructs the
client that every member of this collection is linked to the subject
by the property. It could be written as a SPARQL triple pattern below, where
?m would be substituted by each member of the collection.
A memberAssertion MUST use two and only two of the subject, property
and object predicates. There memberAssertion predicate MAY have more than one
such blocks, each expressing different relations between the collection members and other resources.
It's important to point out that the subject, property
and object predicates are defined within the Hydra namespace and are not
rdf terms.
Sometimes, it is impossible for a server to construct a URL because the URL depends on information only known by the client. A typical use case are URLs which enable a client to query the server. In such a case, the server cannot construct the URL because it does not know the query the client is interested in. What the server can do however, is to give the client a template to construct such a URL at runtime. In Hydra, the IriTemplate class is used to do so.
An IriTemplate consists of a template literal and a set of mappings. Each IriTemplateMapping maps a variable used in the template to a property and may optionally specify whether that variable is required or not. The syntax of the template literal is specified by its datatype and defaults to the [[!RFC6570]] URI Template syntax, which can be explicitly indicated by hydra:Rfc6570Template.
The example above maps the variable q to Hydra's
freetextQuery property and marks it as required.
As its name suggests, the freetextQuery property can be used
for free text queries.
A template syntax only details how to fill out simple string values, but not how to derive such string values from typed values, language-tagged strings, or IRIs. Hydra addresses this by specifying how such values are to be serialized as strings. The serialization of an IriTemplate's variables can be described by setting the variableRepresentation property to BasicRepresentation or ExplicitRepresentation. The BasicRepresentation represents values by their lexical form. It omits type and language information and does not differentiate between IRIs and literals. The ExplicitRepresentation, on the other hand, includes type and language information and differentiates between IRIs and literals by serializing values as follows:
").@ symbol is
appended after the double-quoted lexical form, followed by a
non-empty [[BCP47]] language code.^^) are appended after the double-quoted literal,
followed by the full datatype IRI.In both representations characters MUST NOT be escaped. In case the representation format is not explicitly described, clients SHOULD use the BasicRepresentation by default.
Although ExplicitRepresentation use of
@ and ^^ is similar, it is not the
same as the [[Turtle]] representation for literals. Turtle literals
require escaping of special characters, surround datatype IRIs with
angular brackets (< and >), and also
allow single quotes (') to indicate literals.
ExplicitRepresentation values must not be escaped, IRIs must
not be surrounded by any character, and only double quotes can
indicate literals.
Below are some example values serialized in the different
representations as well as the result of expanding the IRI template
http://example.com/find/{value} with the respective
value.
Similar to how Hydra's Link class allows the definition of properties that represent hyperlinks as described in , the TemplatedLink class allows the definition of properties whose value are IRI templates. Hydra predefines one such property, namely the search property which can be used to document available search interfaces.
IRI expansion should be performed with respect to the specification behind the IRI template type (RFC 6570 by default), and the product of this process SHOULD be an IRI. When the produced IRI is relative, the client SHOULD stick to RFC 3986 sections 5.1.3 and 5.1.4 to be compatible with most RDF serializations that support relative IRIs. Still, it may be preferred to use another base URI for the expansion process, which makes the resolveRelativeTo term useful. It allows to switch the IRI template expansion algorithm so the base URI is established using current link context, which is a subject of the relation pointing to an IriTemplate instance. In case that subject is a relative URI, default behavior SHOULD be used as fallback.
The example below allows to make the product of an IRI template expansion relative to the http://api.example.com/an-issue/ resource by using it as its base URI, which further enables the some:operation to be moved to i.e. API documentation level rather to inline it.
When constructed, the IRI would effectively become similar to http://api.example.com/an-issue/1234,
with the relative part {id} appended to the link context URL.
There are circumstances in which client would like to perform an operation not knowing the final IRI of the resource to be called. This case is especially in force when working with collections - client may want to add a new collection member, or it may need to provide more details while searching with other protocol's method (i.e. POST instead of GET in case of an HTTP).
This is achievable by attaching a supportedOperation to the property that connects a subject of that relation with its IRI template as described in the previous part of this document. Please note that client is still allowed to use the defined link and custom operation's method is optional.
The example above allows client to either invoke an HTTP GET or POST call on http://api.example.com/issues?search=search_string resource.
The example above allows client to invoke only an HTTP POST call on http://api.example.com/issues?find=search_string resource as the described relation of find is not a Link.
There are circumstances in which an API would like to inform a client on when to obtain values to feed data structures with details. Having all the necessary components like supported property, collection and IRI templates, it is possible to drive the client and direct it with links and operations to the data sources.
It is doable by attaching either a collection or search predicate to instance of supportedProperty or to property. In such case client SHOULD use assume that the relation leads to the collection of values compatible with the supported property's range and can be used to feed data structures with the supported property. It is recommended (but not mandatory) to use freetextQuery variable mapping in case of the search predicate as it has a well defined semantics and takes the burden of interpretation from the client.
While it is possible to provide such links in both API documentation and within the received payload, client SHOULD use the latter link first if applicable. This is due to fact the the server may want to put additional context to narrow the collection of viable values. Redefinition does not make the more general one obsolete though and and can be used as a fallback.
The example above instructs a client that every resource of type schema:Event can have a relation of schema:actor, the objects of which the client can obtain using the search link provided.
HTTP status codes have well defined semantics and can be used to
signal the outcome of an operation. Unfortunately, however, HTTP
status codes by themselves are often not specific enough, making it
difficult to understand the real cause of an error. For
instance, a 429 Too Many Requests response is rarely
informative enough by itself. To address this issue, Hydra defines
a Status class which allows additional
information to be associated with an HTTP status code.
An ApiDocumentation or an Operation may document the status codes that might be returned by the server using the possibleStatus property as described in . This allows a developer to understand what to expect when invoking an operation. It has, however, not to be considered as an extensive list of all potentially returned status codes; it is merely a hint. Developers should expect to encounter other HTTP status codes as well.
A server may also return a Status directly in a response. When doing so, it often makes sense to subclass the Status to make its semantics more explicit. Hydra defines just one such subclass, namely the Error class. This provides an extensible framework to communicate error details to a client.
Furthermore, a Status or Error returned by the server can also be given an identifier. When dereferenced, the Error resource can provide more detailed information or possible ways to resolve the problem, if applicable.
Finally, the server SHOULD provide error descriptions using an [[!RFC7807]] standard by using an application/problem+json response. When doing so, the server also MUST provide an additional header pointing to either the built-in Hydra http://www.w3.org/ns/hydra/error context or any JSON-LD context that maps the terms type, title, detail, status and instance the same way as the standard one.
While the built-in context makes the response fully compatible with the mentioned specification, properties not defined in the standard Hydra's error context won't be visible for Hydra aware processors. To overcome this, it is possible to declare a custom context pointed the same way, that would combine standard Hydra's standard error context and an additional JSON-LD context with either the @vocab or custom property mappings telling the processor on how to interpret those custom error properties.
Resources provided may have an additional hint pointing to an Error type like in the example above, but it is not mandatory to do so as all resources described with application/problem+json are considered hydra:Error.
It is worth to mention that it may happen (i.e. due to proxy behavior) the value of the status property will differ to the one received from the protocol layer.
There are situations when a client would like to provide a specific collection limitations, i.e. by providing query-language like member offset and limit or some specific page index and number of members per page. This is doable with offset/limit or pageIndex/limit predicates.
With those, it is possible to bind a template variables mapped with externally obtained values (i.e. user interaction) the same way as with other mappings.
While the predicates enlisted above accepts non-negative integer numbers, there is also a possibility of providing a custom page reference expressed via pageReference predicate. It is possible to provide a custom page identifier (i.e. a GUID or a letter) instead of a number.
While Hydra Core Vocabulary allows addressing many usage scenarios, not every aspect of API behavior can be covered. This applies especially to querying, resource projection or data structure description. This is due to fact that Hydra is meant to be as light as possible forcing to drop some of the features out of its scope.
That is why there is a possibility of hinting a client on what kind of extensions may be found or used in the received payloads. After discovering an extension predicate in the API documentation, client can assume additional details are available described with complementary vocabularies.
It is up to the used vocabulary to define how these additional details should be interpreted. In case client does not recognize these extensions, additional details should be ignored and base Hydra interpretation should be in force.
Server SHOULD NOT use extensions to add statements that are in contradiction to base Hydra interpretation so the client is not confused. Server SHOULD also keep multiple extensions describing adequate knowledge in line regarding their description (i.e. data structure descriptions in various vocabularies should not cause differences).
Client can express its preferences through the Prefer HTTP header by pointing the preferred extensions via IRIs as on the example below. The client SHOULD use the Prefer HTTP header [[!RFC7240]] with the hydra.extension preference as an iri attribute having the IRI of the extension as value to hint the server about the extension it supports. Multiple preferences can be expressed by providing multiple Prefer header values.
Server MUST implement Prefer header handling according to the [[!RFC7240]] and implementers should proceed with caution.
The authors would like to thank the following individuals for contributing their ideas and providing feedback for writing this specification: Arnau Siches, elf Pavlik, Karol Szczepański, Mark Baker, Martijn Faassen, Matthias Lehmann, Ruben Verborgh, Ryan J. McDonough, Sam Goto, Thomas Hoppe, Tomasz Pluskiewicz, @wasabiwimp (on GitHub).